Motor Carrier Operating Authority
DO YOU NEED OPERATING AUTHORITY?
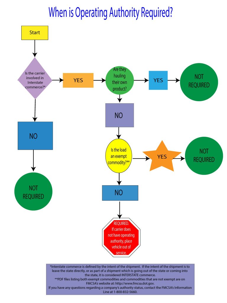
Interstate commerce means trade, traffic, or transportation in the United States — (1) Between a place in a State and a place outside of such State (including a place outside of the United States); (2) Between two places in a State through another State or a place outside of the United States; or (3) Between two places in a State as part of trade, traffic, or transportation originating or terminating outside the State or the United States. (49 CFR 390.5). You must notify the State in which you plan to register your vehicle(s) of your intentions to operate in interstate commerce to ensure that the vehicle is properly registered for purposes of the International Registration Plan (IRP), and International Fuel Tax Agreement (IFTA). Your base State will help you by collecting the appropriate fees and distributing a portion of those fees to the other States in which you operate commercial motor vehicles.
Intrastate commerce means any trade, traffic, or transportation in any State which is not described in the term “interstate commerce”. (49 CFR 390.5), If your operations also fit this description, you must comply with the applicable Federal safety regulations in addition to State and local requirements.
In order to operate in Interstate Commerce you will need to register with the Federal Motor Carrier Safety Administration (FMCSA). The following applications must be registered with the FMCSA:
Private and Exempt For-Hire motor carriers with vehicles with a GVWR of 10,001 pounds or more must submit:
The Motor Carrier Identification Report (MCS-150)
Authorized For-Hire motor carriers must submit:
- The Motor Carrier Identification Report (MCS-150)
- Proper application for Motor Carrier Operating Authority, (OP-1): $300.00
In addition to the OP-1 Application, you must also submit the following to complete the application process before Operating Authority will be granted:
- BOC-3 (Process Agents)
- Proof of Liability and/or Cargo Insurance
Certain Hazardous Material motor carriers must submit:





